近日,湖北省教育厅发布了《省教育厅关于下达2023年度科研计划项目和高校优秀中青年科技创新团队的通知》(鄂教科函[2024]5号),我院获批科学研究计划项目4项,高校优秀中青年科技创新团队计划项目1项。


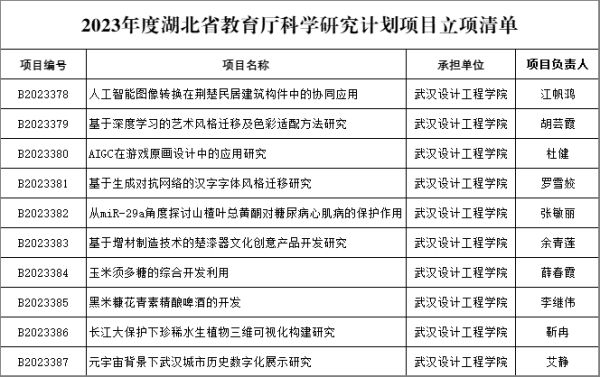
胡芸霞老师主持的《基于深度学习的艺术风格迁移及色彩适配方法研究》提出一种基于色彩特征空间的多艺术风格迁移方法,通过对迁移风格的色彩特征空间分析,研究艺术风格与色彩特征之间的关系,建立多风格迁移的动态适配模型,协调多种艺术风格模型的融合,提升迁移质量与观感。同时,对多风格迁移模型融合进行系统优化,通过预训练模型提高迁移速度,满足风格迁移的工程化应用。

杜健老师主持的《AIGC在游戏原画设计中的应用研究》通过研究AIGC(Artificial Intelligence Generated Content,利用人工智能技术生成内容),利用AIGC绘画技术来辅助游戏原画设计,原画师只需输入关键字到AIGC绘画平台,即可生成一副逼真的图像,同时通过调整绘画参数,来修改生成的图像,并可以在生成图像的基础上,继续创作。

罗雪姣老师主持的《基于生成对抗网络的汉字字体风格迁移研究》采用深度学习技术中生成对抗网络(GAN)模型来实现汉字字体风格迁移,保证语义内容不变的情况下,将汉字字体风格转换为目标风格。针对迁移模型中可能出现的模型崩溃、模型效率低,实现风格迁移后的字体生成错误,字体模糊,复杂字体笔画粘连等问题,在模型中加入迁移条件,使用ResNet、U-Net模型等对模型进行优化,使生成的字体在细节上有更出色的表现,提高生成图像的逼真度。

艾静老师主持的《元宇宙背景下武汉城市历史数字化展示研究》通过虚拟技术对武汉的黄鹤楼、长春观、归元寺和雨霖古建群等历史古迹进行三维重建,利用AI技术构造虚拟人物角色,并在元宇宙中展示这些历史文化古迹背后的故事,并通过VR/AR技术为人们创造一种身临其境、虚实结构的“在场”体验,增进人与历史的时空交融,增强人们对武汉的文化记忆和历史认知。

王媛老师及其团队的《多模态智慧交互艺术在公共空间的应用研究》拟改变传统单一感官交互方式,通过融合视觉、听觉、触觉、嗅觉等多种感官体验,打破传统艺术形式的局限性,最终打造一个包括人工智能、数据分析、传感器技术、多媒体交互等整合方案,以实现多模态智慧交互的功能,从而推动公共空间的创新和发展。

近年来,在科技处的指导下,学校加快创新平台和科研团队建设,聚焦专业领域和重点产业发展方向,学院确定了“艺科融合”的发展思路,学院教师在科研课题申报方面屡创新高,学院科研氛围浓厚,科研团队逐渐成熟。